| 主题 : 兽药国家标准知识库,借助飞书知识问答可实现AI快速查询 |
级别: 版主
|
1# 发表于:2026-03-23 16:41:09 IP:39.90.*.*
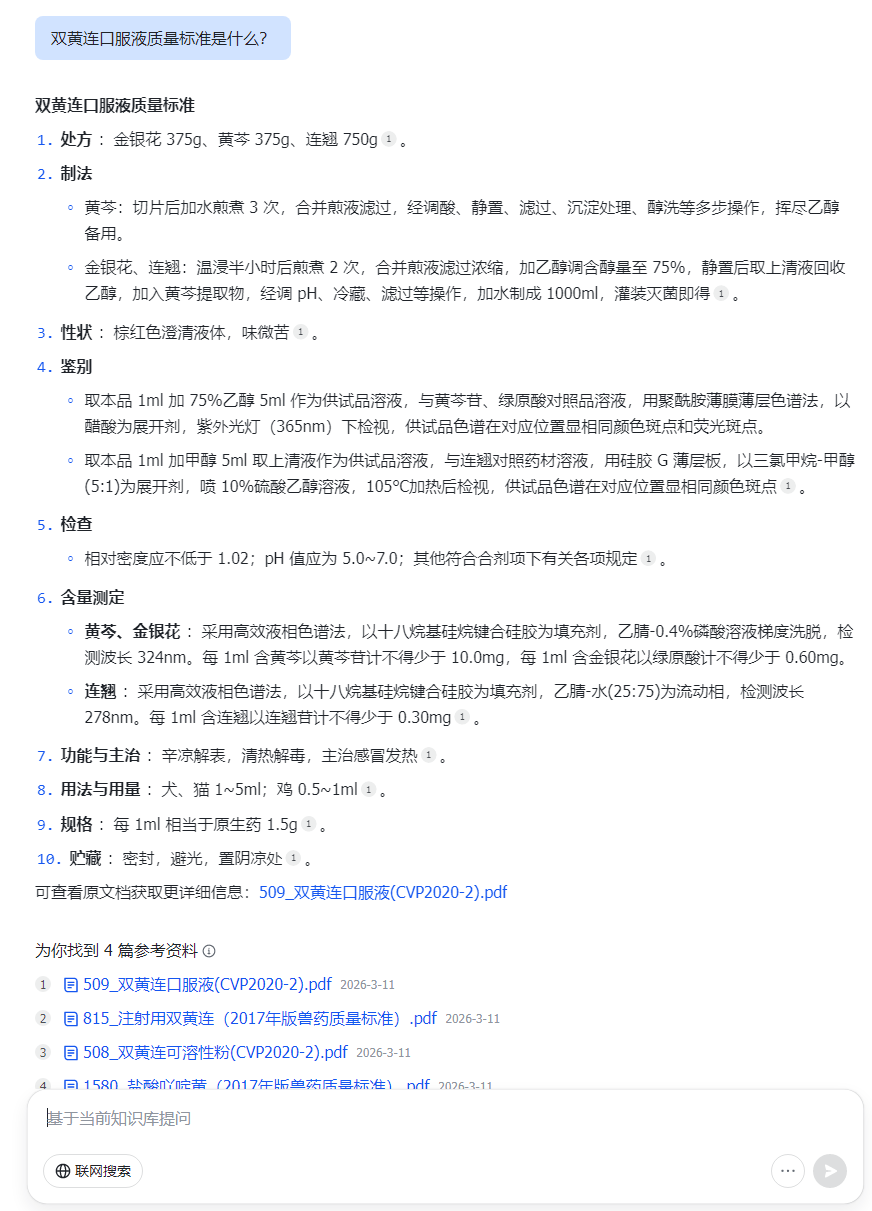
目前兽药国家标准知识库包含2017年版兽药质量标准、2020年版中国兽药典收录的兽药质量标准(2025版兽药典待正式发布后补充)。
知识库里包含的pdf资料可以免费查看,加入后可以AI快速查询内容
可以点击下方引用查看原文档,也可以询问某一部分的细节内容或让其展示完整内容。 手机扫码识别加入后使用知识问答功能会引用该知识库:
兽药国家标准知识库: 《兽药质量标准 (2017年版 )+2020年版中国兽药典》 |
||
|---|---|---|---|
1
共1页
